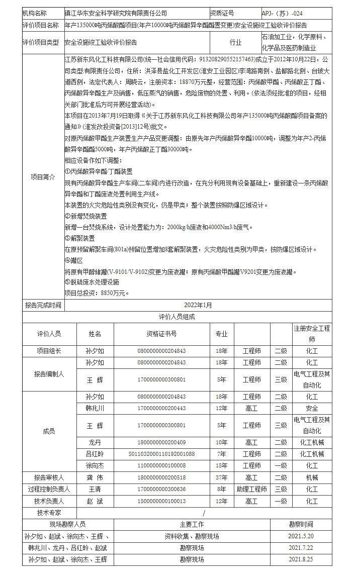
年产135000吨丙烯酸酯项目(年产10000吨丙烯酸异辛酯酯置变更)安全设施竣工验收评价报告
公示信息分类:安全评价报告
镇江华东安全科学研究院有限责任公司是从事安全评价和安全生产咨询服务的专业机构,具有江苏省安全生产监督管理局颁发的国家乙级安全生产中介机构资格证书,可在江苏省范围内承担各类建设项目劳动安全卫生评价工作和危化品生产储存、使用、经营和包装物(容器)专项安全评价工作,资质证书编号:APJ-(苏)-057-2007。
报告详情

- 发表时间:2022-02-22
- 来源:本站
- 人气:596
上一篇:江苏苏盐井神股份有限公司蒋南盐矿
下一篇:洪泽大洋盐化有限公司芒硝矿
推荐资讯
- 2022-06-30公司网站升级改版上线了
- 2022-06-28请问现在镇江考取中级安全工程师有补贴吗?
- 2022-06-28润州区应急管理局:抓住“三个一” 严把“安全关”
- 2022-06-28我市召开安全生产宣讲暨专题培训会
- 2021-01-08热烈庆祝我司通过江苏省2020年度综合类检验检测机构双随机监督检查
- 2019-05-10国家安全监管总局关于做好特种作业(电工)整合工作有关事项的通知
- 2018-09-03市安监局召开钢铁企业重大隐患排查治理核查验收工作启动会
- 2018-08-30安监部门多措并举,有效控制中暑职业病发生
- 2018-08-23我省实施严格的安全生产标准 推动化工行业转型升级高质量发展
- 2018-08-15全市危险化学品安全监管半年工作会议召开
- 2018-03-15燃烧与爆炸的三要素
- 2018-08-10应急管理部专项督导重点地区 危险化学品生产经营单位储存场所安全
- 2018-08-01省政府专题部署全省下半年安全生产重点工作
- 2018-02-28瓦斯的危害及其预防
- 2018-02-18煤矿瓦斯检查工安全常识
- 2018-02-18厂内车辆运货时应采取哪些必要的安全措施?
推荐报告
-
徐州鸿丰高分子材料有限公司安全现状评价
徐州鸿丰高分子材料有限公司成立于2012年01月12日,法定代表人为陈治军,统一社会信用··· -
徐州鸿丰高分子材料有限公司《6000吨/年(实际4000吨/年)皮革助剂生产装置技术改造项目》和《9000吨/年清洁化皮革助剂生产(复配)装置技术改造项目》 变更项目安全设施竣工验收报告
徐州鸿丰高分子材料有限公司成立于2012年01月12日,法定代表人为陈治军,统一社会信用··· -
益海(泰州)粮油工业有限公司新建天然精制蜡项目安全设施竣工验收报告
机构名称镇江华东安全科学研究院有限责任公司资质证号APJ-(苏)-026评价项目名称益海···
信息公示
联系我们
- 镇江华东安全科学研究院有限责任公司
- 在线客服:915467535
- 服务热线:0511-89982811
- 售后服务:18796066111
- 电子邮件:1667598300@qq.com
- 公司地址:江苏省镇江市庄泉路1号南山华庭商务中心2栋3楼

